H-1B $100K Fee Explained: Who Pays and What It Means
Key Takeaways
- Limited Application: The $100,000 fee is not a routine cost; it primarily targets new hires who are currently outside the U.S. and require consular processing.
- Many Employers Exempt: Individuals filing a change of status inside the U.S., along with cap-exempt petitions, are not subject to this fee.
- Legal Uncertainty: The fee is currently being challenged in federal court, and future rulings could change whether or how it is enforced.
- Ellis Can Help: Ellis can evaluate whether the fee applies to your case, guide your H-1B filing strategy, and help ensure compliance. Get in touch to discuss your workforce planning and immigration needs.
The H-1B $100K Fee Explained
The H-1B program is the largest temporary employment-based visa category in the U.S., with over 85,000 new visas available each year and hundreds of thousands of registrations. For decades, it has been the go-to path for bringing global expertise into the American workforce.
Recently, however, news of a $100,000 H-1B fee has caused a wave of confusion. Introduced via a Presidential Proclamation in late 2025, this high-cost fee is a major shift from the traditional process, leaving many teams hiring globally with unanswered questions.
What Is the $100,000 H-1B Fee?
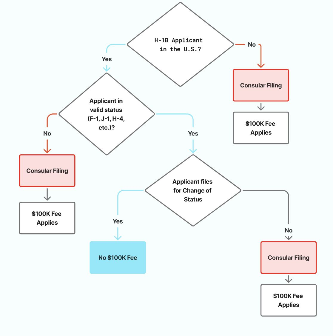
The H-1B $100K fee refers to a recently introduced government filing fee that applies only for consular processing.
This $100,000 amount isn't a "standard" filing fee. It originated from a policy designed as a supplemental payment for specific H-1B applications.
To put this in perspective, here is how it compares to the standard fees for H-1B filings:
- Standard Fees: These usually total between $4,000 and $9,000, depending on employer size and other factors. They include the base filing fee ($780), the fraud fee ($500), and the ACWIA training fee ($750–$1,500).
- The $100K Fee: This is an additional cost paid via Pay.gov before filing (after registration and selection in the lottery). It does not replace the standard fees; it is added on top of them for specific cases.
When Does the $100,000 H-1B Fee Apply?
The new fee applies to new "cap-subject" H-1B petitions filed on or after September 21, 2025. However, it is targeted.

You are generally required to pay this fee if:
- The worker is currently located outside the U.S.
- The petition requests consular processing (meaning the worker must visit a U.S. Embassy abroad to get their visa).
If you are hiring a professional who is already in the U.S. (such as an international student on an F-1 visa or a worker on an L-1 visa), this fee usually does not apply.
Who Is Exempt from the H-1B 100K Fee?
The most important rule is: If the worker is already in the U.S. and changing their status, they are generally exempt.
Because the fee targets "new entries" into the country, the following groups are typically safe:
Exemptions Based on Status (Change of Status)
- F-1 Students: Most international students already in the U.S. transitioning to H-1B via "Change of Status."
- H-1B Extensions & Amendments: Current employees renewing their status or changing roles with the same employer.
- H-1B Transfers: Workers moving from one U.S. employer to another while remaining in the country.
Cap-Exempt Employers
Most employers are limited by a yearly "cap" (currently 65,000 visas, plus 20,000 for those with U.S. advanced degrees). The fee only applies to cap-subject employers, not cap-exempt organizations like:
- Institutions of Higher Education: Colleges and universities.
- Nonprofit Research Organizations: Organizations dedicated to scientific or educational research.
- Government Research Entities: Federal, state, or local government agencies.
- Other Cap-Exempt Employers: Organizations that do not fall under the yearly H-1B "lottery" limit.
Because the $100K fee is tied specifically to consular processing abroad, the majority of domestic change-of-status cases are unaffected.
Will the $100,000 Fee Apply This Year?
As of February 2026, several major lawsuits are challenging the fee in federal court, arguing that such a massive "tax" requires Congressional approval rather than just a Presidential Proclamation.
- Ongoing Challenges: Groups like the U.S. Chamber of Commerce have filed suits to block the fee. If a judge issues an "injunction," the fee could be paused nationwide.
- The 2026 Lottery: For the upcoming FY 2027 lottery (March 4–19, 2026), you should plan in case the fee applies for any overseas hires. However, the fee is only paid after a candidate is selected in the lottery and only if you proceed with a filing that requires consular processing.
Ellis will continue monitoring the fast-tracked appeals in the D.C. Circuit and other federal courts.
Conclusion
The “$100K H-1B fee” is often misunderstood. It is not a standard, across-the-board H-1B filing fee. Instead, it is a more narrowly applied cost tied to specific consular processing cases.
For most employers, prevention and risk management remain focused on traditional compliance areas:
- Proper wage level determinations
- Accurate Labor Condition Application (LCA) filings
- Worksite compliance
- Documentation consistency
- Public access file maintenance
Careful planning, proper classification, and early legal review can help avoid unexpected liabilities and ensure compliance with evolving H-1B fee requirements.
If your company has questions about the H-1B 100K fee, H-1B fee exemptions, or general H-1B filing strategy, consulting experienced immigration counsel is essential.





